2025-10-05 来源: 第三方 浏览量:322
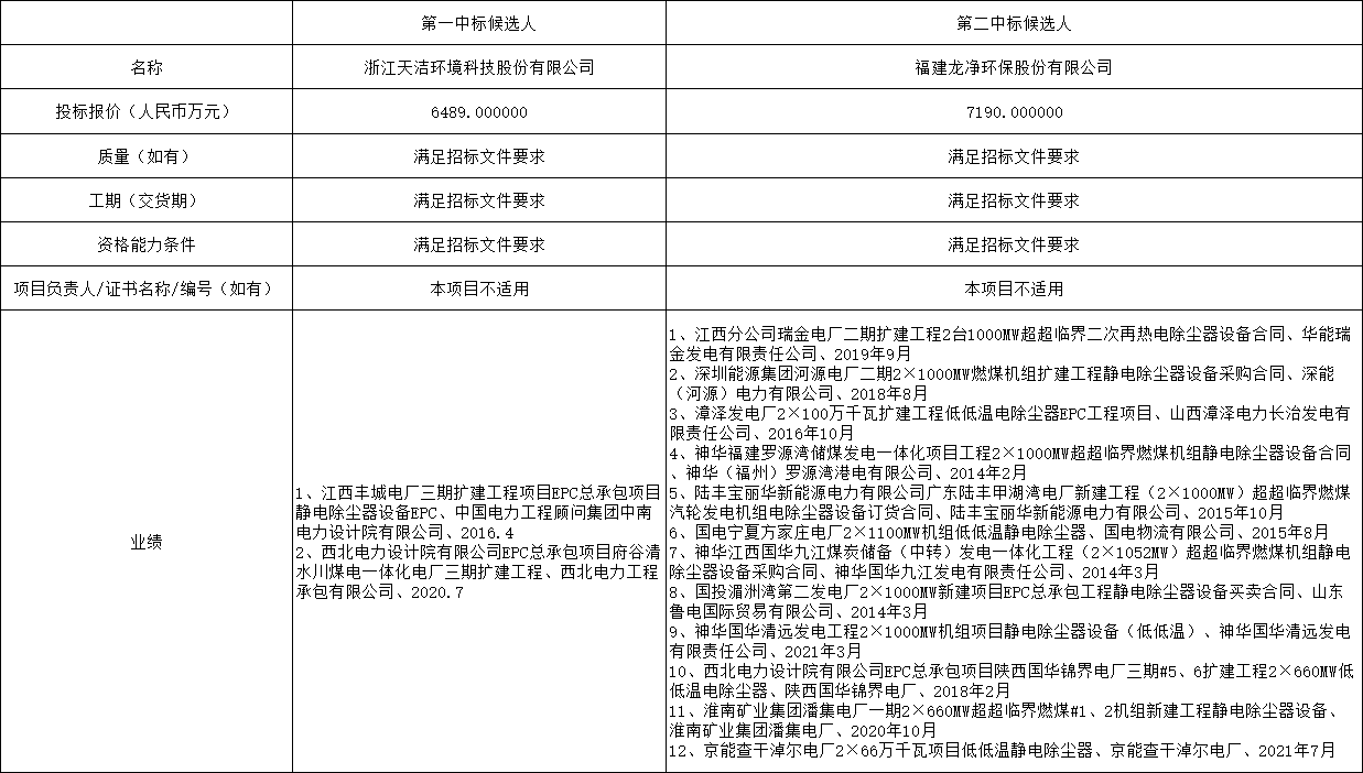
6489万!天洁环境预中标静电除尘器及其附属设备采购

微信公众号
在手机端查看
内容声明:本页面所展现的公司信息、产品信息及其他相关信息,均来源于其对应的商铺。建议您在购买相关产品前务必确认供应商资质及产品质量,过低的价格有可能是虚假信息,请谨慎对待,谨防欺诈行为。
本文地址:www.chinaxdsb.com/article/77032.html
转载本站原创文章请注明来源:消毒设备网
总投资4亿!南沙5万m³/d污水处理厂环境影响报告表受理
