首页

您好,欢迎来到消毒设备网!

请登录 免费注册

当前位置:消毒设备网 > 新闻资讯 > 人物公益 > 2026年国考报名开始,生态环境系统岗位有哪些?

2026年国考报名开始,生态环境系统岗位有哪些?

2025-10-15 来源: 第三方 浏览量:482

2026年国考报名开始,生态环境系统岗位有哪些?

  10月15日起,2026年度国家公务员考试正式开始报名。报考者可于2025年10月15日8:00至10月24日18:00登录考录专题网站进行报名并提交报考申请,每次只能选报1个职位。据悉,此次招录报考者年龄放宽至“18周岁以上、38周岁以下”,2026年应届硕士、博士研究生放宽到“18周岁以上、43周岁以下”。
 
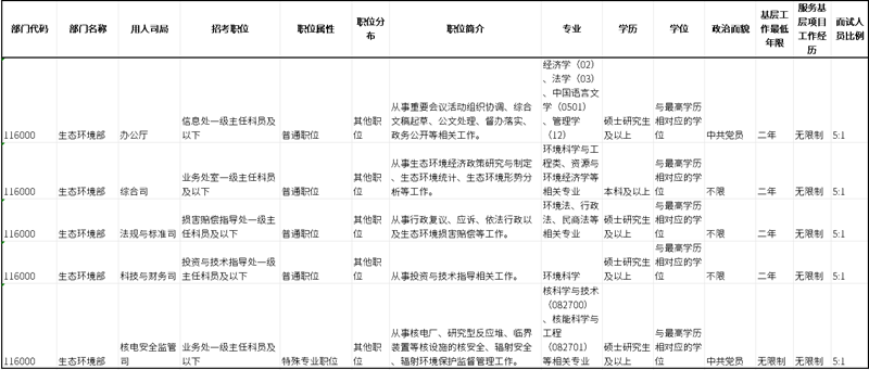
  在招考简章中搜索发现,此次生态环境部及其直属机构计划招录38人。其中,生态环境部机关招录6人,省级以下直属机构招录17人,参照公务员法管理事业单位招录15人。
 
  生态环境部机关 共招录6人
 
  办公厅  1人
 
  综合司  2人
 
  法规与标准司  1人
 
  科技与财务司  1人
 
  核电安全监管司  1人
 
图源:招考简章
 
  中央国家行政机关省级以下直属机构 共招录17人
 
  生态环境部华北督察局  3人
 
  生态环境部华南督察局  2人
 
  生态环境部东北督察局  2人
 
  生态环境部黄河流域生态环境监督管理局  2人
 
  生态环境部海河流域北海海域生态环境监督管理局  4人
 
  生态环境部太湖流域东海海域生态环境监督管理局  4人
 
  参照公务员法管理事业单位 共招录15人
 
  生态环境部环境应急与事故调查中心  4人
 
  生态环境部华北核与辐射安全监督站  2人
 
  生态环境部华东核与辐射安全监督站  3人
 
  生态环境部华南核与辐射安全监督站  4人
 
  生态环境部东北核与辐射安全监督站  1人
 
  生态环境部西北核与辐射安全监督站  1人
 
  公共科目笔试将于11月30日在全国各直辖市、省会城市、自治区首府和部分较大城市设置考点。公共科目笔试时间为:2025年11月30日上午 9:00—11:00行政职业能力测验;2025年11月30日下午 14:00—17:00申论。
附件:中央机关及其直属机构2026年度考试录用公务员招考简章.xls
更多精彩内容请扫描下方二维码
微信公众号 在手机端查看
上一章:通知!北京市将开展2025年度国家级绿色制造单位征集推荐工作...
下一章:城发黄冈、兴平、溆浦3个垃圾发电项目2025-2026年度飞灰稳定化处理服务开标...

内容声明:本页面所展现的公司信息、产品信息及其他相关信息,均来源于其对应的商铺。建议您在购买相关产品前务必确认供应商资质及产品质量,过低的价格有可能是虚假信息,请谨慎对待,谨防欺诈行为。


本文地址:www.chinaxdsb.com/article/77348.html

转载本站原创文章请注明来源:消毒设备网

新闻内容更多

广告位

一周排行更多


内容声明:本页面所展现的公司信息、产品信息及其他相关信息,均来源于其对应的商铺。建议您在购买相关产品前务必确认供应商资质及产品质量,过低的价格有可能是虚假信息,请谨慎对待,谨防欺诈行为。