首页

您好,欢迎来到消毒设备网!

请登录 免费注册

当前位置:消毒设备网 > 新闻资讯 > 环保热点 > 总市值不足2亿元、深陷数据造假风波 一上市环境公司将触及强制退市

总市值不足2亿元、深陷数据造假风波 一上市环境公司将触及强制退市

2025-11-10 来源: 第三方 浏览量:317

总市值不足2亿元、深陷数据造假风波 一上市环境公司将触及强制退市

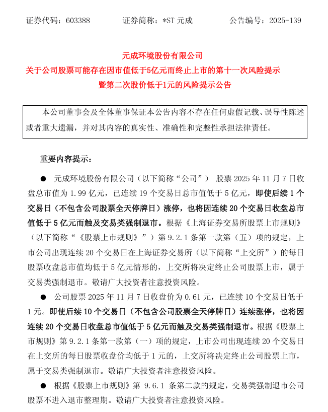
  元成环境股份有限公司(简称:*ST元成,下称“元成环境”)11月7日公告称,截至11月7日收盘,公司股票已连续19个交易日总市值低于5亿元,根据规定,上交所将决定终止公司股票上市,属于交易类强制退市;截至11月7日收盘,公司股票已连续10个交易日低于1元,根据规定,上交所将决定终止公司股票上市,属于交易类强制退市。
 
图源:*ST元成公告
图源:*ST元成公告
 
  公开资料显示,元成环境创建于1999年,总部位于浙江杭州,是一家以休闲旅游、生态景观、绿色环保为核心领域,以规划设计为引领,以产业投资为发展的产业链一体化的环境综合服务商。
 
  除了面临交易类强制退市风险,*ST元成还面临重大违法强制退市、财务类退市等多项退市风险。
 
图源:巨潮资讯网
 
  据悉,元成环境此前因涉嫌年报等定期报告财务数据虚假披露,被中国证监会立案调查。10月10日,公司收到中国证监会下发的《行政处罚事先告知书》(浙处罚字[2025]14号)。认定:1、公司2020年至2022年年报存在虚假记载:(一)通过虚增越龙山项目成本和产值,虚增公司2020年至2022年年报营业收入和利润总额;(二)未及时将淮阴项目价审差异入账处理,虚增公司2022年年报营业收入和利润总额;2、公司2022年非公开发行股票文件编造重大虚假内容。
 
  如根据正式的处罚决定书结论,元成环境触及重大违法强制退市情形,公司股票将被终止上市。根据《上海证券交易所股票上市规则》第9.5.7条、第9.5.8条,如公司后续收到行政处罚决定书,显示公司触及重大违法类强制退市情形,公司将申请停牌,并及时披露有关内容。
 
  《行政处罚事先告知书》(浙处罚字[2025]14号)显示,元成环境:
 
  (一)通过虚增越龙山项目成本和产值,虚增公司2020年至2022年年报营业收入和利润总额(事项一):2020年至2022年期间,在实际控制人祝昌人组织、指使下,元成股份通过虚增越龙山国际旅游度假区相关项目(以下简称越龙山项目)劳务和机械成本、虚增相应项目产值等方式,累计虚增营业成本158,437,538.26 元、营业收入208,897,751.81 元、利润总额50,460,213.55 元。
 
  其中:2020 年年报虚增营业成本 115,079,954.28 元,虚增营业收入153,560,382.76 元,虚增利润总额38,480,428.48 元,分别占当期披露金额绝对值的22.75%、21.48%、36.60%;2021 年年报虚增营业成本25,076,108.86元,虚增营业收入36,169,962.53元,虚增利润总额11,093,853.67元,分别占当期披露金额绝对值的5.99%、6.31%、19.32%;2022 年年报虚增营业成本18,281,475.12 元,虚增营业收入19,167,406.52 元,虚增利润总额885,931.40元,分别占当期披露金额绝对值的7.22%、5.86%、1.62%。
 
  2024年1月31日,公司披露《关于前期会计差错更正及追溯调整的公告》,追溯调整越龙山项目营业成本、营业收入、利润总额等,但披露的虚增营业收入、利润总额等金额不准确
 
  (二)未及时将淮阴项目价审差异入账处理,虚增公司2022年年报营业收入和利润总额(事项二):2022年9月前后,元成股份先后收到淮阴区张棉、徐溜、三凌、南陈集、渔沟工业园区道路基础设施工程项目(以下简称“淮阴项目”)的结算审定单并加盖公司公章确认,但未及时根据审定结果调整财务记账金额,导致公司2022年年报虚增营业收入14,161,361.04元、虚增利润总额13,453,292.99 元,分别占当期披露金额绝对值的4.33%、24.60%。2024年4月27 日,公司披露《关于前期会计差错更正及追溯调整的公告》,对前述事项进行追溯调整。
 
  (三)元成股份2022年非公开发行股票文件编造重大虚假内容(事项三):2022 年7月6日,公司披露证监会受理公司非公开发行股票申请。2022年10 月11日,公司披露证监会核准公司非公开发行不超过85,542,618股新股。2022 年 11 月 11 日,公司披露已完成非公开发行股票,共募集资金284,546,499.12 元。
 
  2022 年7月至9月,元成股份披露《2022年度非公开发行A股股票预案》(修订稿、二次修订稿)《关于2022年度非公开发行股票申请文件反馈意见的回复》等文件,引用了越龙山项目2020年、2021年营业收入等财务数据。前述财务数据不真实、不准确,元成股份在2022年非公开发行股票文件中编造重大虚假内容。
 
  与此同时,元成环境还存在持续经营能力存在不确定性,募集资金逾期未归还,股票质押、冻结、平仓及司法拍卖,流动性等多重风险。
 
  业绩方面,元成环境10月31日披露2025年第三季度报告,前三季度实现营业总收入1.02亿元,同比增长0.10%;归母净利润亏损1.43亿元,上年同期亏损8293.67万元;扣非净利润亏损9644.81万元,上年同期亏损6173.96万元;经营活动产生的现金流量净额为673.46万元,上年同期为-4425.57万元。
 
图源:*ST元成公告
 
  截至本公告披露日,元成环境尚未收到就上述立案调查事项的正式处罚决定,公司将全力配合中国证监会的相关工作,并严格按照相关要求履行信息披露义务。如根据正式的行政处罚决定书结论,公司触及重大违法强制退市情形,公司股票将被终止上市。
 
  申明:本站发布此信息的目的在于传播更多行业信息,相关数据仅供参考,不构成投资建议。环保在线力求但不保证数据的完全准确,如有错漏请以中国证监会指定上市公司信息披露媒体为准,本站不对因该资料全部或部分内容而引致的盈亏承担任何责任。股市有风险,投资需谨慎!
更多精彩内容请扫描下方二维码
微信公众号 在手机端查看
上一章:德固特终止重大资产重组...
下一章:龙净环保选举谢雄辉任董事长...

内容声明:本页面所展现的公司信息、产品信息及其他相关信息,均来源于其对应的商铺。建议您在购买相关产品前务必确认供应商资质及产品质量,过低的价格有可能是虚假信息,请谨慎对待,谨防欺诈行为。


本文地址:www.chinaxdsb.com/article/78364.html

转载本站原创文章请注明来源:消毒设备网

新闻内容更多

广告位

一周排行更多


内容声明:本页面所展现的公司信息、产品信息及其他相关信息,均来源于其对应的商铺。建议您在购买相关产品前务必确认供应商资质及产品质量,过低的价格有可能是虚假信息,请谨慎对待,谨防欺诈行为。