首页

您好,欢迎来到消毒设备网!

请登录 免费注册

当前位置:消毒设备网 > 新闻资讯 > 人物公益 > 贵州能源集团新增股东,注册资本翻倍至200亿

贵州能源集团新增股东,注册资本翻倍至200亿

2025-11-11 来源: 第三方 浏览量:294

贵州能源集团新增股东,注册资本翻倍至200亿

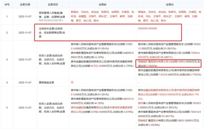
  据爱企查,贵州能源集团有限公司近日发生工商变更,新增西南能矿集团股份有限公司为股东注册资本由100亿元人民币增至200亿元人民币,增幅100%。与此同时,部分高管也发生变更。
 
图源:爱企查
 
  贵州能源集团有限公司成立于1997年1月,法定代表人为胡永忠,经营范围包括:法律、法规、国务院决定规定禁止的不得经营;法律、法规、国务院决定规定应当许可(审批)的,经审批机关批准后凭许可(审批)文件经营;法律、法规、国务院决定规定无需许可(审批)的,市场主体自主选择经营。(煤炭、电力、页岩气开采、煤层气开发及其主业关联项目投资;电力、热力、燃气的生产和供应;电力和电网(含储能、智能电网、分布式微网等)项目的投资、建设和运营;能源技术研发、咨询和服务;油气资源的勘探、利用;燃气经营;新能源、可再生资源、充电桩、新能源汽车、配售电项目的投资、开发、建设、运营;建材、化工(不含危险化学品)、机电产品及零配件的生产经营;电力设备及机械设备的安装与维修;投资、资本运营、股权管理;企业兼并重组;财务顾问;招投标;房屋租赁;餐饮业;酒类销售;国内外贸易;自营和代理国家禁止经营范围以外的商品和技术的进出口业务;开展“三来一补”进料加工业务;经营易货贸易和转口贸易业务)
 
  股东信息显示,该公司现由西南能矿集团股份有限公司持股50%、贵州省人民政府国有资产监督管理委员会持股25.50198%、贵州省黔晟国有资产经营有限责任公司持股22.46%、贵州金融控股集团有限责任公司(贵州贵民投资集团有限责任公司)持股2.03802%。
更多精彩内容请扫描下方二维码
微信公众号 在手机端查看
上一章:生态赋能,廊道焕新!合肥经开区王建沟下游段设计启动,绘就水清岸绿新图景...
下一章:博世科向南化集团定增募资文件更新...

内容声明:本页面所展现的公司信息、产品信息及其他相关信息,均来源于其对应的商铺。建议您在购买相关产品前务必确认供应商资质及产品质量,过低的价格有可能是虚假信息,请谨慎对待,谨防欺诈行为。


本文地址:www.chinaxdsb.com/article/78437.html

转载本站原创文章请注明来源:消毒设备网

新闻内容更多

广告位

一周排行更多


内容声明:本页面所展现的公司信息、产品信息及其他相关信息,均来源于其对应的商铺。建议您在购买相关产品前务必确认供应商资质及产品质量,过低的价格有可能是虚假信息,请谨慎对待,谨防欺诈行为。