在创新驱动发展的时代浪潮中
北控水务与深圳携手创新
奏响科创成长新强音
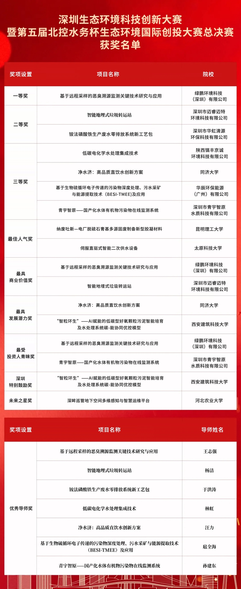
11月29日,深圳生态环境科技创新大赛暨第五届北控水务杯生态环境国际创投大赛总决赛(以下简称“创投大赛”)成功举办。来自全国各地的参会嘉宾、参赛项目代表、评审专家和投融资机构代表等200多人齐聚鹏城,共同见证这场生态科技盛宴。经过激烈比拼,各奖项荣耀诞生,为这场聚焦绿色与智慧的巅峰对决圆满收官。

本届创投大赛首次与地方政府携手,由深圳市生态环境局、深圳市科技创新局、全国生态环保行业产教融合共同体与北控水务集团联合举办,依托深圳市产业科技创新的蓬勃生态,政企合作汇聚多方资源,为先进技术打造更好的“产业-资本-市场”对接转化平台。

▲大赛嘉宾与评委共同启动总决赛
PART.1 增强创新密度
为确保赛事专业性和实效性,创投大赛邀请深圳市生态环境局党组成员、副局长张亚立、深圳市科技创新战略研究中心主任蒋斌、北控水务集团轮值执行总裁王助贫、大赛组委会主任、全国生态环保行业产教融合共同体理事长、北控水务集团高级副总裁于立国、创投大赛专家委员会主任、南京大学锡山应用生物技术研究所学术与战略咨询委员会副主任杭世珺、大赛组委会副主任、北控水务集团副总裁、北水未来科技总经理冒建华等生态环境行业权威专家、环境教育著名学者、资深产业投资人出席总决赛,提供“技术可行性评估+商业模式重构+资本化路径规划”三维赋能,以多元协同深化产学研融合,助推创新成果与行业前沿的深度对接。

▲深圳市生态环境局党组成员、副局长 张亚立致辞

▲大赛组委会主任、全国生态环保行业产教融合共同体理事长、北控水务集团高级副总裁 于立国致辞
本届大赛于5月初正式启动,吸引英国、德国、意大利、俄罗斯、新加坡、澳大利亚等12个国家及地区共698个高水平项目参与,覆盖新污染物治理、数智赋能等17个前沿方向,参赛总人数突破2000人,参赛项目数量和质量均再创历史新高。
PART.2 体现创新温度
经过初赛、复赛的层层筛选,18个入围项目在总决赛中展开激烈角逐。这些获奖项目不仅在技术创新性上表现突出,更在实际应用场景中具备明确的落地前景,为生态环境治理提供了丰富的技术选择与解决方案。




同时,晋级总决赛前9强团队都将获得第五届北控水务杯生态环境国际创投大赛金奖,10-18强团队获得银奖,符合条件的优质项目将被纳入深圳市青年鲲鹏项目库,获得在场景、政策、市场与资金等方面的全方位支持,加速在深落地转化。
PART.3 实现创新效度

▲大赛专家委员会主任 南京大学锡山应用生物技术研究所学术与战略咨询委员会副主任 杭世珺总结

▲大赛组委会副主任、北控水务集团副总裁、北水未来科技总经理 冒建华总结
本届大赛有三大创新特点——
1、构建了“纵横交织”的立体化命题体系
大赛命题丰富,纵向深度聚焦深圳本地特色需求,横向广泛覆盖环境污染治理、资源循环、高端装备等全产业链条,向各界发出了“技术攻关”的清晰信号。
2、形成了独具“深圳特色”的成果转化快车道
大赛对接深圳科技创新资源,包括研发支持、产业导师、潜在客户及投资机构,切实为项目加速技术成熟、优化商业模式提供强有力支撑。产业导师也将帮助各项目团队做好后期成果评估及商业模式打造。
3、推动四链高效协同,打通创新成果落地场景
在政策扶持方面,大赛联动深圳鲲鹏青年创新创业计划,让赛事不仅是竞技的擂台,更是产业链、创新链、人才链、资本链“四链”有机衔接的开放平台。

▲签约仪式

▲项目对接会
北控水务杯始于比赛,但不止于比赛。赛伯乐资本国际湾区中心(香港)、北控水务投-研-教负责人与12个优秀项目进行签约,致力打造以赛促教、以赛促创、以赛促转的成果,为创新人才保驾护航。
PART.4 推动创新广度
当千千万万青年团队以创新为帆,以实干为桨,必将打造绿色发展的新增长点,汇聚成推动经济社会高质量发展的磅礴力量。

▲大赛评委与参会嘉宾合影

▲全体合影
未来,北控水务将持续强化创新驱动,不断优化创业支持生态,推动更多生态环境创新成果落地转化。同时,依托旗下北水教育这一重要板块,始终致力于搭建环保行业产教融合的优质平台,深度推动教育链、人才链与产业链、创新链的有机衔接,全力为环保事业培育兼具扎实专业知识与创新实践能力的卓越人才,以全方位举措助力环保行业蓬勃发展。