2026-01-20 来源: 第三方 浏览量:265
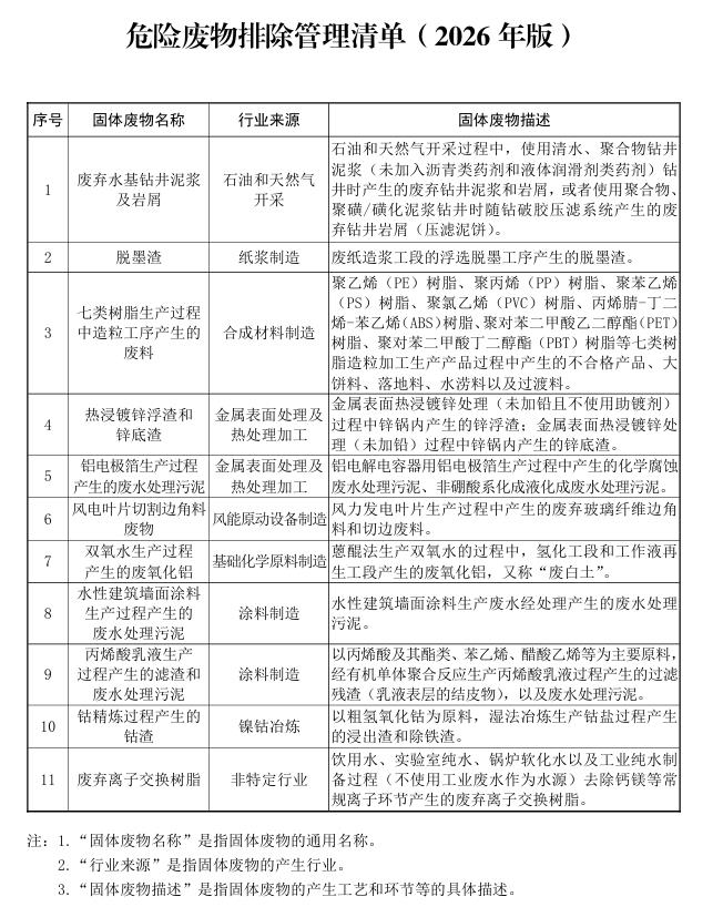
这11类不再属于危险废物!《危险废物排除管理清单(2026年版)》发布

微信公众号
在手机端查看
内容声明:本页面所展现的公司信息、产品信息及其他相关信息,均来源于其对应的商铺。建议您在购买相关产品前务必确认供应商资质及产品质量,过低的价格有可能是虚假信息,请谨慎对待,谨防欺诈行为。
本文地址:www.chinaxdsb.com/article/80656.html
转载本站原创文章请注明来源:消毒设备网
广东省出台《关于进一步规范房屋市政工程施工现场建筑垃圾管理 加强源头管控工作的通知》
