首页

您好,欢迎来到消毒设备网!

请登录 免费注册

当前位置:消毒设备网 > 新闻资讯 > 企业要闻 > 3.74亿!江苏徐霞客中心污水处理厂建设项目EPC+O开标

3.74亿!江苏徐霞客中心污水处理厂建设项目EPC+O开标

2026-03-02 来源: 第三方 浏览量:173

3.74亿!江苏徐霞客中心污水处理厂建设项目EPC+O开标

  江苏徐霞客中心污水处理厂建设项目(包含进出水管网更新改造工程)EPC+O工程总承包评标结果公示。
 
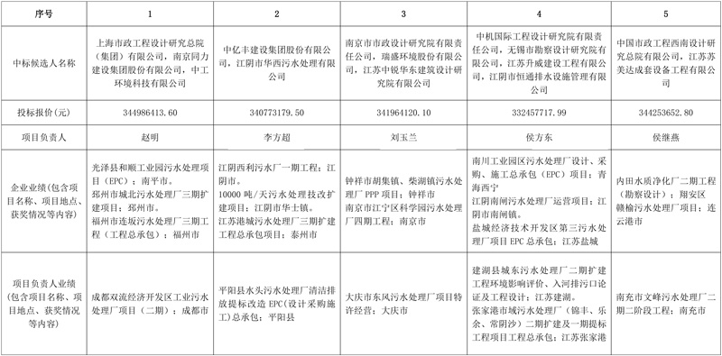
  中标候选人情况(排名不分先后)如下:
 
  中标候选人:上海市政工程设计研究总院(集团)有限公司、南京同力建设集团股份有限公司、中工环境科技有限公司,投标报价:344986413.60元;
 
  中标候选人:中亿丰建设集团股份有限公司、江阴市华西污水处理有限公司,投标报价:340773179.50元;
 
  中标候选人:南京市市政设计研究院有限责任公司、瑞盛环境股份有限公司江苏中锐华东建筑设计研究院有限公司,投标报价:341964120.10元;
 
  中标候选人:中机国际工程设计研究院有限责任公司、无锡市勘察设计研究院有限公司、江苏升威建设工程有限公司、江阴市恒通排水设施管理有限公司,投标报价:332457717.99元;
 
  中标候选人:中国市政工程西南设计研究总院有限公司、江苏苏美达成套设备工程有限公司,投标报价:344253652.80元。
 
  徐霞客中心污水处理厂总规模5.0万m3/d,本次一期工程实施5.0万m3/d土建和3.3万m3/d设备等。
 
  合同估算价:37376.56万元。
 
  [WXJY202601003]徐霞客中心污水处理厂建设项目(包含进出水管网更新改造工程)EPC+O工程总承包
 
  无锡市工程建设项目评标结果公示
 
  编号:WXJY202601003-X01
 
  根据工程招标投标的有关法律、法规、规章和该工程招标文件的规定,江阴鸿之源水利科技有限公司的徐霞客中心污水处理厂建设项目(包含进出水管网更新改造工程)EPC+O工程总承包的评标工作已经结束,中标候选人已经确定。本项目采用综合评估法(评定分离)的评标办法,现将评标结果公示如下:
 
  1、中标候选人情况(排名不分先后)
  2、废标及原因:/
 
  3、报价修正:/
 
  4、所有投标人技术标评分情况
  5、第一阶段所有投标人商务技术评分情况
  第一阶段得分带入第二阶段。
 
  6、第二阶段投标人投标报价评审情况
  本评标结果公示期自2026-02-14 00:00:00起,至2026-02-27 00:00:00止。投标人或者其他利害关系人对上述评标结果有异议的,应当在公示期间向招标人提出。实行网上受理与处理异议,异议人必须在无锡市建设工程网上招投标系统依法在线提出异议,否则招标人不予受理,视为无异议。公示期满对评标结果没有异议的,招标人将按照招标文件的规定组织定标活动。
 
  相关阅读:3.73亿!江阴市徐霞客中心污水处理厂EPC+O招标
 
  原标题:3.74亿!江苏徐霞客中心污水处理厂建设项目EPC+O开标
更多精彩内容请扫描下方二维码
微信公众号 在手机端查看
上一章:AI赋能污水治理!万亿赛道鸿泰华瑞诚招代理,Fyhone和您携手共赢黄金风口...
下一章:污水处理里的“毒瘤”有机氰,到底怎么被安排得明明白白?...

内容声明:本页面所展现的公司信息、产品信息及其他相关信息,均来源于其对应的商铺。建议您在购买相关产品前务必确认供应商资质及产品质量,过低的价格有可能是虚假信息,请谨慎对待,谨防欺诈行为。


本文地址:www.chinaxdsb.com/article/81312.html

转载本站原创文章请注明来源:消毒设备网

新闻内容更多

广告位

一周排行更多


内容声明:本页面所展现的公司信息、产品信息及其他相关信息,均来源于其对应的商铺。建议您在购买相关产品前务必确认供应商资质及产品质量,过低的价格有可能是虚假信息,请谨慎对待,谨防欺诈行为。