首页

您好,欢迎来到消毒设备网!

请登录 免费注册

当前位置:消毒设备网 > 新闻资讯 > 成功案例 > 首创环保:2025年营业收入达188.86亿元,净利润同比下降49.78%

首创环保:2025年营业收入达188.86亿元,净利润同比下降49.78%

2026-04-13 来源: 第三方 浏览量:9

首创环保:2025年营业收入达188.86亿元,净利润同比下降49.78%

  北京首创生态环保集团股份有限公司(简称:首创环保)近日正式发布《2025年年度报告》。报告期内,首创环保实现营业收入188.86亿元,其中运营类业务收入达157.9亿元,占营业收入比重同比提升6.83个百分点;归属于上市公司股东净利润17.72亿元,扣除非经常性损益后净利润16.02亿元,同比增长2.68%。
 
图源:首创环保公告
 
  首创环保致力于成为美丽中国的建设者和守护者,为应对气候变化,公司探索碳减排路径,提升环境治理水平,提高资源利用效率。公司业务覆盖“水、固、气、能”环保全产业链,并按客户类型将公司从事的业务类型划分为“城市环境及市政公用综合服务”及“企业环保节能综合服务”。
 
  “十四五”期间,我国环境产业加速变革,现代环境治理体系持续完善,产业集中度加速提升,在“双碳”战略引领下,经济社会全面绿色转型为行业发展带来全新机遇与挑战。首创环保始终以“生态+”战略为牵引,依托重组整合形成的集团化平台优势,大力推进“客户深耕、价值多元、三元驱动”发展策略,全力推动从传统环境治理商向国际领先的绿色低碳基础设施服务商转型,实现经营规模、运营效率、发展质量的全面跃升,高质量发展成效显著。
 
  收入结构方面,首创环保运营类业务收入157.92亿元,建造类业务收入25.41亿元,其他类业务收入5.53亿元,其中运营类收入占营业收入的比重同比提升6.8个百分点,业务结构持续优化,主业可持续发展根基更加稳固。现金流管理成效显著,公司经营活动产生的现金流量净额为37.62亿元,经营性现金流持续保持充沛稳定,首年实现自由现金流转正,造血能力持续增强,盈利质量与现金创造能力实现显著跃升。
 
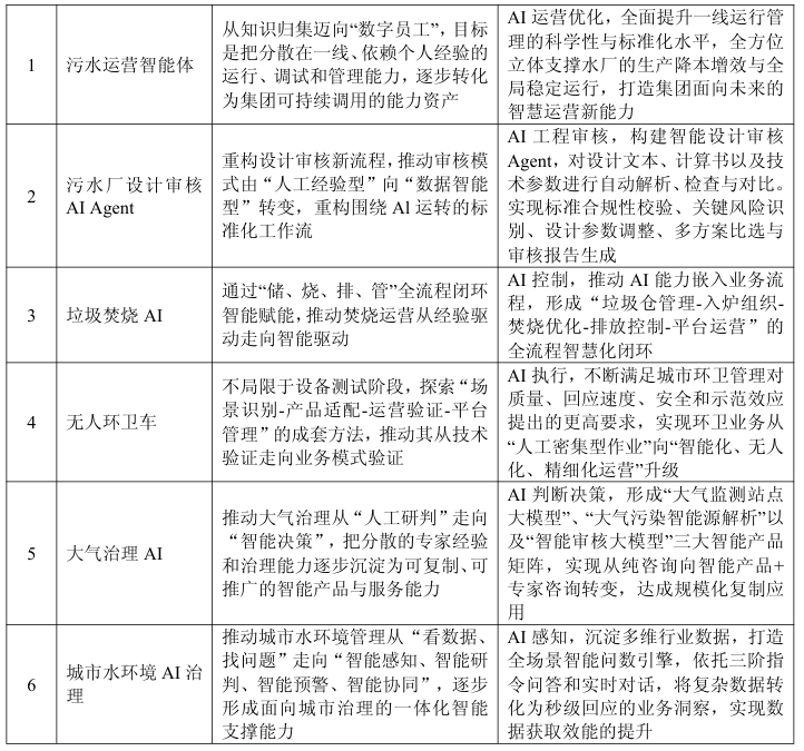
  首创环保深度把握人工智能产业变革浪潮与产业数字化转型机遇,将“AI+环保”确立为创新驱动发展、赋能转型增长的核心战略抓手,锚定“技术为用、主业为本、场景落地、价值创造”的AI发展思路,公司于报告期内正式发布《2025AI+行动计划》,清晰划定创新战略边界,聚焦环保主业核心场景深耕细作,依托成熟技术底座开展环保行业垂直应用创新,以隐私化、轻量化、高实效的落地路径,推动AI能力全面融入业务全流程,实现技术价值向经营价值的快速转化。
 
  行动计划以人工智能为核心驱动力,围绕“垂直业务升级”与“管理能力重构”两条核心主线,着力构建企业级“垂直智能AGENT库”,全力打造环保行业领先的AI落地应用生态。2025年,公司全面推进行动计划落地实施,加速构建覆盖污水运营、设计审核、垃圾焚烧、无人环卫、大气治理、城市水环境等多业态的AI智能体体系,推动AI从辅助工具嵌入核心业务流程,沉淀为组织能力与竞争壁垒,为公司长期增长打开全新空间。
 
图源:首创环保公告
 
  本文转载自第三方平台,转发此文目的在于促进信息交流,不存在盈利性目的,此文观点与本站立场无关,未经证实的信息仅供参考,不做任何投资和交易根据。如无意侵犯媒体或个人知识产权,请来电或致函告之,本站将在第一时间处理。
更多精彩内容请扫描下方二维码
微信公众号 在手机端查看
上一章:没有了!
下一章:全文|上海市鼓励国四柴油车提前报废补贴实施办法,5月9日起施行...

内容声明:本页面所展现的公司信息、产品信息及其他相关信息,均来源于其对应的商铺。建议您在购买相关产品前务必确认供应商资质及产品质量,过低的价格有可能是虚假信息,请谨慎对待,谨防欺诈行为。


本文地址:www.chinaxdsb.com/article/82338.html

转载本站原创文章请注明来源:消毒设备网

新闻内容更多

广告位

一周排行更多


内容声明:本页面所展现的公司信息、产品信息及其他相关信息,均来源于其对应的商铺。建议您在购买相关产品前务必确认供应商资质及产品质量,过低的价格有可能是虚假信息,请谨慎对待,谨防欺诈行为。