首页

您好,欢迎来到消毒设备网!

请登录 免费注册

当前位置:消毒设备网 > 新闻资讯 > 市场行情 > 8667.06万!江苏灌南县海西污水处理厂扩建工程总承包EPC开标

8667.06万!江苏灌南县海西污水处理厂扩建工程总承包EPC开标

2025-10-22 来源: 第三方 浏览量:403

8667.06万!江苏灌南县海西污水处理厂扩建工程总承包EPC开标

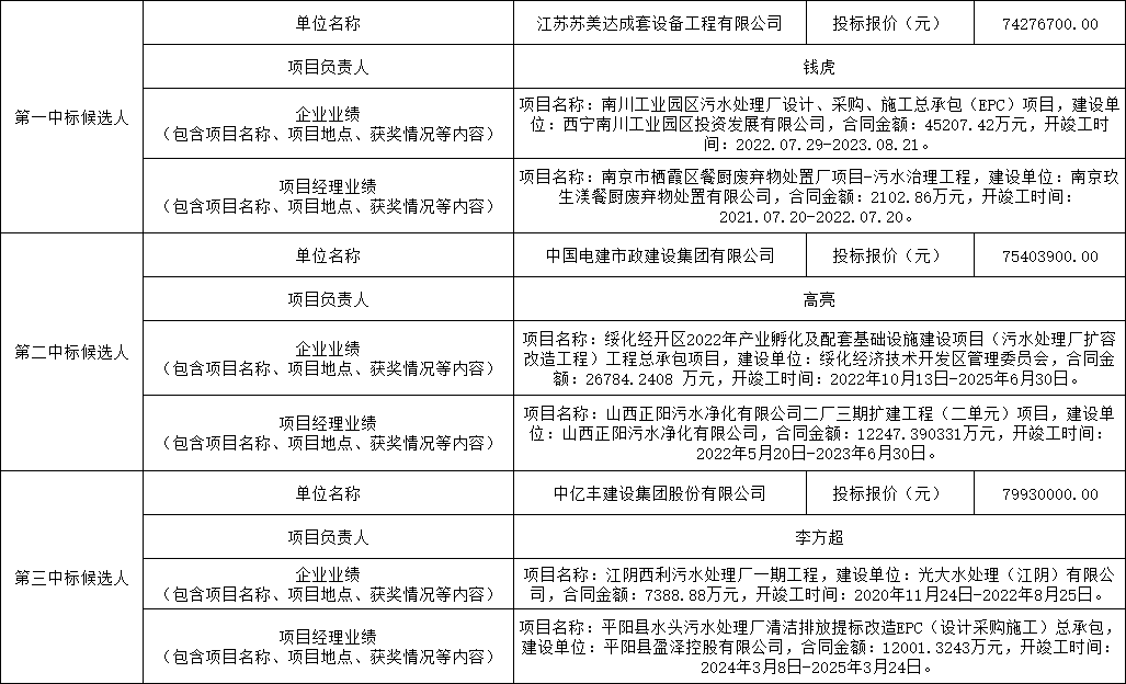
  江苏灌南县海西污水处理厂扩建工程总承包(EPC)评标结果公示。
 
  第一中标候选人:江苏苏美达成套设备工程有限公司,投标报价:74276700.00元;
 
  第二中标候选人:中国电建市政建设集团有限公司,投标报价:75403900.00元;
 
  第三中标候选人:中亿丰建设集团股份有限公司,投标报价:79930000.00元。
 
  本工程为灌南县城西污水处理厂扩建工程,扩建总设计规模为20000m3/d,并对扩建后 40000m3/d的总规模进行提标改造,设计出水标准执行江苏省《城镇污水处理厂污染物排放标准》(DB32/4440-2022)中的C标准。
 
  最高投标限价为:8667.06万元(其中设计费用最高限价为65.1万元;施工费用最高限价为8601.96万元)。
 
  灌南县海西污水处理厂扩建工程总承包(EPC)
 
  江苏省工程建设项目评标结果公示
 
  编号:3207242407240001001001
 
  根据工程招标投标的有关法律、法规、规章和该工程招标文件的规定,灌南海西污水处理有限公司的灌南县海西污水处理厂扩建工程总承包(EPC)的评标工作已经结束,评标结果已经确定。本项目采用综合评估法的评标办法,现将评标结果公示如下:
 
  1、评标结果情况
  2、所有投标人技术标评分情况
  3、所有投标人及其拟派项目负责人类似工程业绩、奖项、投标报价、投标报价合理性等得分情况
  4、拟确定中标人:江苏苏美达成套设备工程有限公司
 
  5、备注:评标基准价为:方法二,K1值97%,Q1值65%,K2值92%。
 
  本评标结果公示期自2025-10-20起,至2025-10-23止。投标人或者其他利害关系人对上述评标结果有异议的,应当在公示期间向招标人提出。公示期满对评标结果没有异议的,招标人将发布中标公告并签发中标通知书。
 
  原标题:8667.06万!江苏灌南县海西污水处理厂扩建工程总承包EPC开标
更多精彩内容请扫描下方二维码
微信公众号 在手机端查看
上一章:超越科技:2025年前三季度净亏损8782.14万元...
下一章:龙净环保零泄漏真空热管项目成功入选2025年煤电机组“三改联动”典型案例...

内容声明:本页面所展现的公司信息、产品信息及其他相关信息,均来源于其对应的商铺。建议您在购买相关产品前务必确认供应商资质及产品质量,过低的价格有可能是虚假信息,请谨慎对待,谨防欺诈行为。


本文地址:www.chinaxdsb.com/article/77609.html

转载本站原创文章请注明来源:消毒设备网

新闻内容更多

广告位

一周排行更多


内容声明:本页面所展现的公司信息、产品信息及其他相关信息,均来源于其对应的商铺。建议您在购买相关产品前务必确认供应商资质及产品质量,过低的价格有可能是虚假信息,请谨慎对待,谨防欺诈行为。